电 话:135-8498-4787
QQ:319603185
邮箱: cs@key-way.com
地址:苏州市干将东路178号苏州自主创新广场3号楼301室
2023年省级战略性新兴产业发展专项资金申报项目名单公示【智为铭略转发】
根据《省发展改革委关于组织申报2023年省级战略性新兴产业重点项目的通知》(苏发改高技发〔2022〕1165号)、《省发展改革委省财政厅关于组织申报2023年省级战略性新兴产业发展专项资金项目的通知》(苏发改高技发〔2023〕183号)和《江苏省战略性新兴产业发展专项资金管理办法》(苏财规〔2022〕10号)精神,本着公开、公平、公正的原则,经形式审查,现将我市拟推荐申报的2023年度省级战略性新兴产业发展专项资金项目予以公示(具体名单附后)。任何单位和个人若有异议,均可在公示期限内,以书面形式向市发改委提出,并列举具体理由和相关证明材料。以个人名义提出异议的,需写明真实姓名、单位、联系电话及地址等;以单位名义提出异议的,需加盖单位公章。
公示期:2023年3月29日-4月4日
公示受理部门:苏州市发改委高技术处
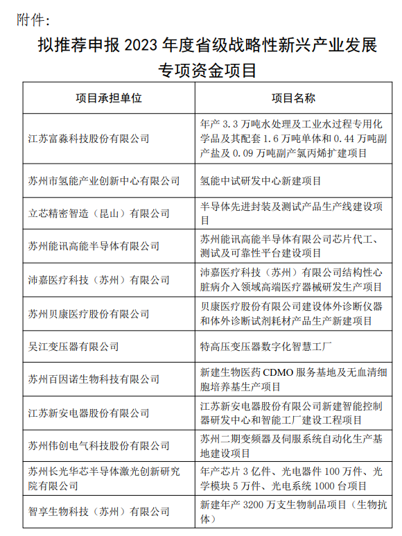
附件:2023年度省级战略性新兴产业发展专项资金申报项目名单公示

———————————————————————————————————————————————————
想要了解更多详情,请查看苏州智为铭略企业管理有限公司网站http://www.key-way.com,智为铭略提供免费高新技术企业申报和企业补贴政策申请评估报告,关注智为铭略获得更多优惠政策。
智为铭略核心产品与服务:软件著作权登记、商标注册、研发费用加计扣除、江苏省科技成果转化专项资金、江苏省新产品新技术鉴定、知识产权贯标、软件产品登记、软件企业认定及高新技术企业认定等。
[上一个产品:关于组织申报2023年姑苏创新创业领军人才计划项目通知【智为铭略转发】] [下一个产品:2024年度江苏省科学技术奖综合评审结果公示【智为铭略转发】]



