电 话:135-8498-4787
QQ:319603185
邮箱: cs@key-way.com
地址:苏州市干将东路178号苏州自主创新广场3号楼301室
2020年江苏省首台套装备认定变化,你知道吗?-1000万元扶持政策「智为铭略」
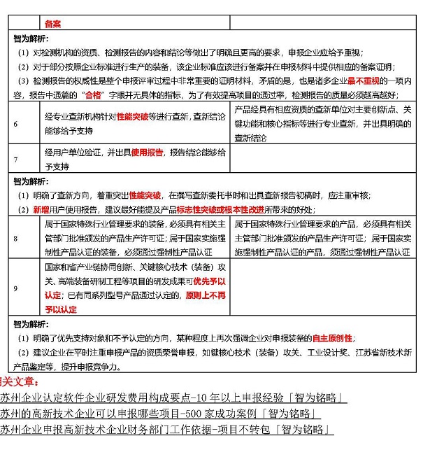
2020年江苏省首台(套)重大装备认定管理实施细则已经出来了,企业申报的准备工作可以开展啦。2020年江苏省首台(套)重大装备实施细则的修订版相较于2018年修订版(已废止)在申报条件上发生了明显的变化,接下来智为铭略小编就为大家做简要的对比性分析:
相关文章:
苏州企业认定软件企业研发费用构成要点-10年以上申报经验「智为铭略」
苏州的高新技术企业可以申报哪些项目-500家成功案例「智为铭略」
苏州企业申报高新技术企业财务部门工作依据-项目不转包「智为铭略」
[上一个产品:吴江区首台套重大装备项目认定奖励-50万元扶持资金「智为铭略」] [下一个产品:2026年苏州市人工智能标准化计划项目咨询指南]







