电 话:135-8498-4787
QQ:319603185
邮箱: cs@key-way.com
地址:苏州市干将东路178号苏州自主创新广场3号楼301室
吴江高新技术企业应该这样正确归集研发费用
吴江的高新技术企业在日常维护工作中必须认识到高新技术企业研发费用归集工作的重要性与必要性,并且需要企业对研发费用归集工作进行提前安排部署。

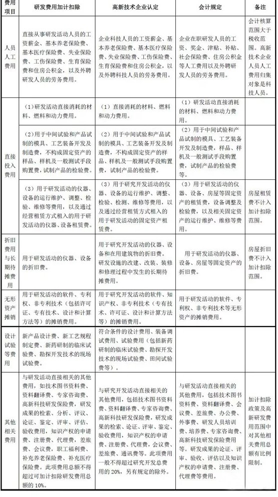
目前研发费用归集有三个口径,一是会计核算口径,由《财政部关于企业加强研发费用财务管理的若干意见》(财企〔2007〕194号)规范;二是高新技术企业认定口径,由《科技部 财政部 国家税务总局关于修订印发〈高新技术企业认定管理工作指引〉的通知》(国科发火〔2016〕195号)规范;三是加计扣除税收规定口径,由财税〔2015〕119号文件和97号公告、40号公告规范。
吴江的高新技术企业如何正确进行企业日常维护中研发费用归集的工作?三个研发费用归集口径存在哪些差异?智为铭略小编将企业*迫切想要知道的答案进行了整理,表格如下:

相关文章:
[上一个产品:2020年昆山企业申报高新企业,研发费用归集不容忽视] [下一个产品:严控时代来临:2026高新技术企业认定四大关键调整]




