电 话:135-8498-4787
QQ:319603185
邮箱: cs@key-way.com
地址:苏州市干将东路178号苏州自主创新广场3号楼301室
苏州高新技术企业申报材料中PS表的填写技巧
《高新技术企业认定管理工作指引》中关于高新技术产品(服务)的定义:高新技术产品(服务)是指对其发挥核心支持作用的技术属于《国家重点支持的高新技术领域》规定范围的产品(服务)。定义写的很简单,但是如何填写是很多申报君头痛的问题,智为小编就苏州高新技术企业申报材料中PS表的填写技巧给大家展开讲解:
一、填写说明
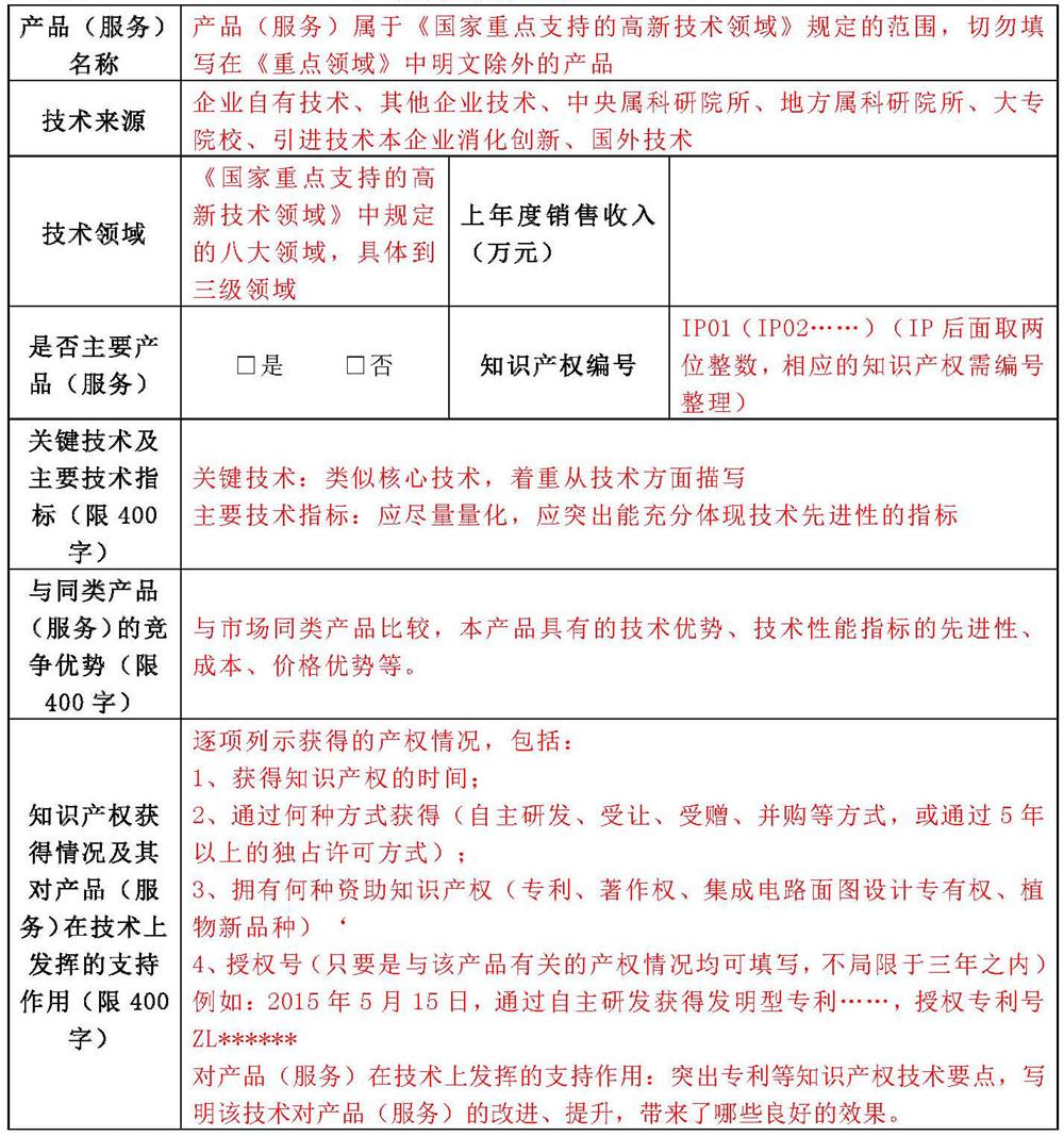
《高新技术企业管理工作指引》给出的PS表如下:(红色部分为填写说明)
上年度高新技术产品(服务)情况表(按单一产品(服务)填报)
编号:PS01(PS02……)(PS后面取两位整数)
1、上年度销售收入(万元)
《高新技术企业认定管理工作指引》中规定:企业应正确计算高新技术产品(服务)收入,由具有资质并符合本《工作指引》相关条件的中介机构进行专项审计或鉴证;《高新技术企业认定管理办法》中*三章 认定条件 *十一条 (六)规定:近一年高新技术产品(服务)收入占企业同期总收入的比例不低于60%。
填写时,注意与专项审计报告对应,按照企业实际填写。
2、是否主要产品(服务)
《高新技术企业认定管理工作指引》中明确规定:主要产品(服务)是指高新技术产品(服务)中,拥有在技术上发挥核心支持作用的知识产权的所有权,且收入之和在企业同期高新技术产品(服务)收入中超过50%的产品(服务)。
(要求:具有核心知识产权的主要高新技术产品收入之和在企业同期高新技术产品(服务)收入中超过50%)
因此,在选择是否主要产品(服务)时,综合考虑,结合企业实际进行选择。
填表时,企业应按照《工作指引》对高新技术产品(服务)及其收入的定义和要求进行填报。 后续评审时,评审专家根据该表提供的信息,按照《工作指引》对高新技术产品(服务)的规定,对申报高新技术产品(服务)进行评价,对符合要求的高新技术产品(服务)予以确认,不符合要求的高新技术产品(服务)予以扣除。高新技术产品(服务)扣除,直接影响后面的收入指标,有可能导致申报失败。
[上一个产品:苏州高新技术企业税收政策解析] [下一个产品:严控时代来临:2026高新技术企业认定四大关键调整]






